TkFab® De En Fr tree
  QuickField : 3D screenshots

        Allgemeines

        2D screenshots

        3D screenshots

        Programmierung

Inhaltsverzeichnis



QuickField : 3D screenshots

 

3D durch Extrusion gewonnen

Extrusion ist ein sehr einfacher Konstruktionsprozess, der keine Werkzeuge außerhalb von QuickField™ erfordert. Das Konzept wird im Abschnitt Concept erläutert. Der 3D pre-processor wird wie in 2D-Designs verwendet. Der einzige Unterschied besteht darin, dass beim Ändern der Region eine "z"-Dimension verwendet wird.

Das folgende Beispiel zeigt die Geometrie eines Temperatursensors, der auf dieselbe Ebene zurückgeführt wird :

This image shows the geometry of a temperature sensor before extrusion
Präprozessor - 2D-Ansicht


Nach einigen sehr einfachen Modifikationen erhalten wir die "z"-Dimension für jedes Teil wie folgt :

QuickField 3D preprocessor picture, representing the 3D geometry
Präprozessor - 3D-Ansicht

Mit dem post-processor können Sie die Ergebnisse auf unterschiedliche Weise visualisieren. Eine Farbdarstellung ist die natürlichste und lässt sich am schnellsten auf die Eigenschaften eines Designs einschätzen :

QuickField 3D preprocessor picture, representing the electromagnetic field
Postprozessor - Farbanalyse
 

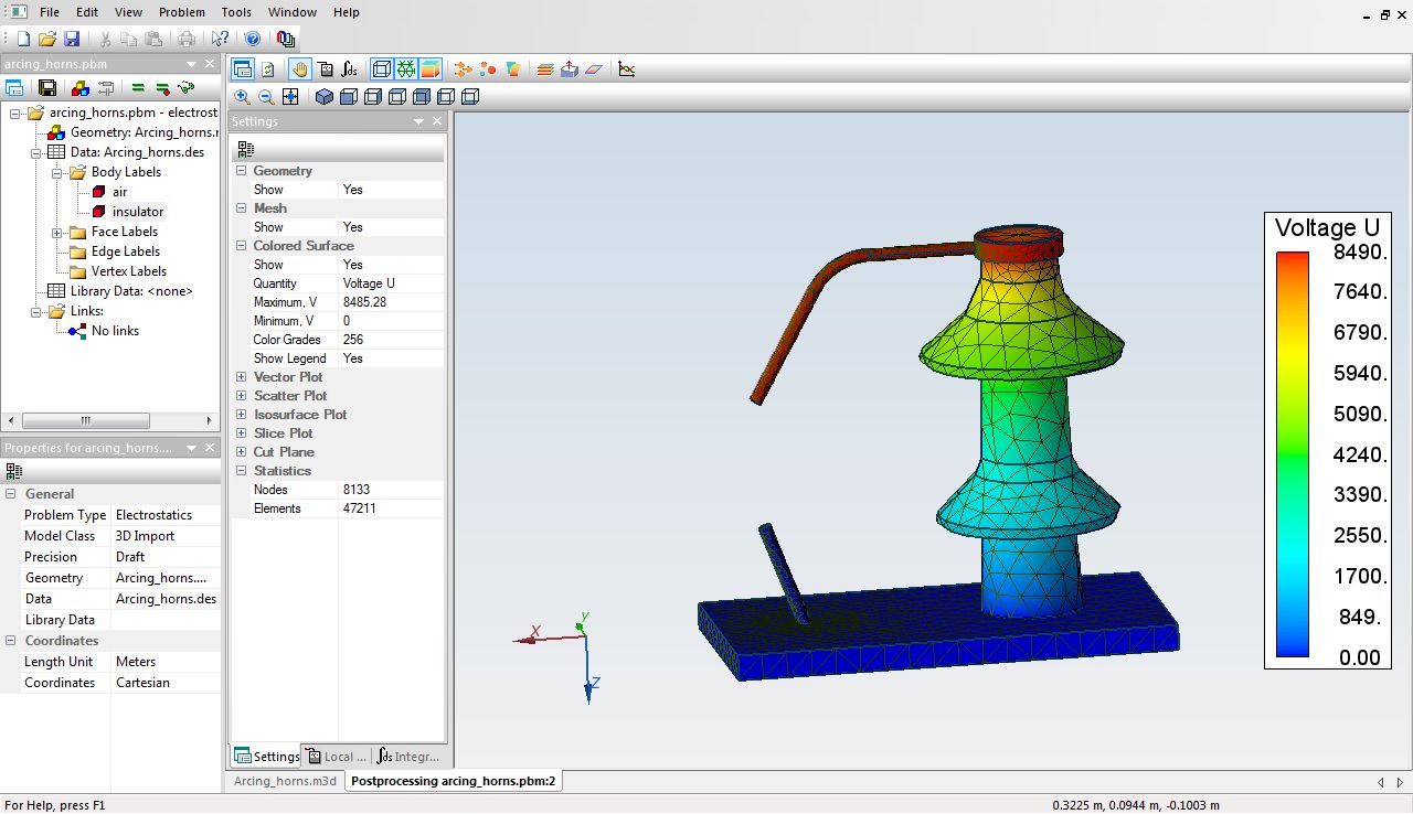
3D durch CAD-Import erhalten

Der Import besteht darin, eine Datei zu öffnen, die die Geometrie eines Geräts definiert, und sie dann im pre-processor zu verfolgen. Das verwendete Format ist das STEP -Format. Zum Erstellen dieser Datei ist die Verwendung einer externen CAD-Software von QuickField™ erforderlich.

Das folgende Beispiel zeigt die Geometrie eines Pannengeräts namens "arcing horns" :

arcing horns
Präprozessor - Geometrie

Der post-processor ermöglicht es Ihnen, die Ergebnisse auf unterschiedliche Weise zu visualisieren. Eine Farbdarstellung ist die natürlichste und lässt sich am schnellsten auf die Eigenschaften eines Designs einschätzen:


arcing horns
Postprozessor - Farbanalyse

Mit dem post-processor können Sie die Ergebnisse auch abschnittsweise visualisieren. Anschließend können Sie ein Projekt wie in 2D analysieren:

arcing horns
Postprozessor - Schnittansicht